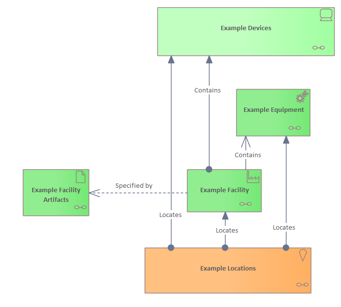
Example Facility

Header Image