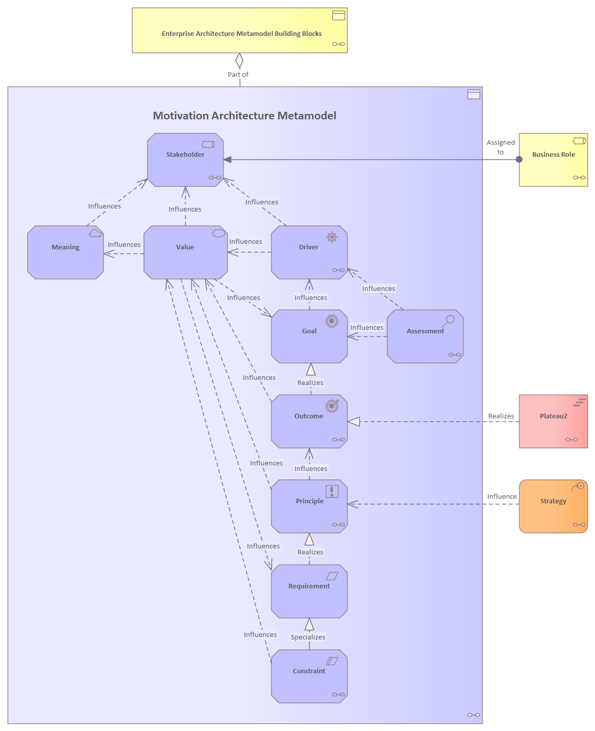
Motivation Architecture Metamodel

Header Image